Le Cameroun contrôle-t-il le coronavirus?
Il est important de modéliser l'épidémie pour mieux le comprendre

C'était le 17 mars 2020 que l'Etat du Cameroun déclarait les 13 mesures de lutte contre le Covid-19. Le 30 avril à cause de l'impact de cette pandémie sur la vie socio-économique des camerounais, le gouvernement était obligé d'assouplir ses mesures.
Malgré les efforts appréciables du Minsanté du Cameroun et le relâchement de la part de la population, le nombre de cas de Covid-19 ne cesse d'augmenter. Ce qui entraîna, le 26 juin 2020, la décision de L'UE.
Selon l'état actuel des choses, est-ce que le Cameroun contrôle-t-il réellement l'évolution de l'épidémie?
Avant de répondre à cette question, nous parlerons:
- la fonction logistique
- les statistiques du Covid-19 au Cameroun et les informations significatives à tirer.
- le minsanté a-t-il raison de s'inquiéter de l'évolution du coronavirus au Cameroun?
- réponse et suggestion
La fonction logistique.
définition
Les fonction logistiques sont des fonctions ayant pour expression mathématique f(x)=K/(1+a*exp^{-r*x}) ,
où K et r sont des réels positifs et a un réel quelque.
Ces fonctions modélisent l'évolution de population non exponentielle comportant un frein et une capacité d'accueil K.

Ramenons cette fonction au problème du coronavirus.
La capacité d'accueil des espèces biologiques dans un environnement est la taille maximale de la population d'espèce que l'environnement peut soutenir indéfiniment, étant donné la nourriture, l'habitat, l'eau et les nécessités disponibles dans l'environnement.
Si nous utilisons cette définition, nous pouvons faire cette analogie:
- L'espèce biologique est le SRAS COV 2
- La nourriture, l'habitat, l'eau et les nécessités disponibles dans l'environnement est l'Être humain vivant dans son environnement.
Le virus de la Covid-19 a besoin de cellules vivantes pour pouvoir se multiplier. Chez une personne morte, le virus ne peut plus se multiplier par contre si la personne a toussé avant de mourir et en a mis sur elle, le virus peut survivre un certain temps avant d'être détruit.
L' environnement humain est un facteur de propagation de la maladie du Covid-19. L'évolution de cette maladie dépend de l’efficacité des mesures barrières.
Malgré la vie socio-économique difficile, les mesures barrières peuvent être efficace si la population l' accepte et que l'Etat du Cameroun apporte son soutien en permanence.
Même si les contraintes sont difficiles, je pense que les mesures barrières efficaces sont les seuls moyens, à réduire la capacité d'accueil de cette maladie.
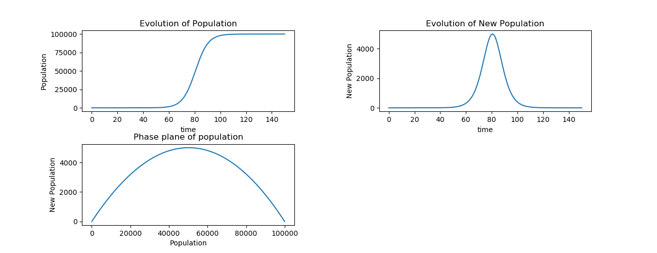
Contrôler une épidémie
Une épidémie est contrôlée ou contrôlable si elle ressemble à ça (voir figure).

Revenons sur le cas du coronavirus et voyons comment la Nouvelle-Zélande contrôle l'épidémie (voir figure).

A quoi ressemble celui du Cameroun (regardons):


Pouvons-nous conclure d'après ces graphes? Ne soyons pas presser.
Les statistiques du Covid-19 au Cameroun et les informations significatives à tirer.
Le 01/08/2020 le Cameroun comptabilise:
- Nombre de cas Confirmé: 17,255
- Nombre de mort: 391
- Nombre de guéris: 15,320
- Nombre de cas actif: 1,544
Voyons cela sous forme de graphe.

Les Informations significatives à tirer.





Les informations que nous pouvons tirer à travers ces graphes sont les suivantes:
- Le coronavirus aime les villes ou régions à forte population (exemple la région du Centre chef lieu Yaoundé).
- Le coronavirus touche tout les âges de < 5 ans à > 60 ans. Seul les tranches d'âges 20 à 29 ans et 30 à 39 ans sont les plus touchés d'où le Pic (Attention la Jeunesse coronavirus vous guette).
- Les jeunes de 5 à 19 ans sont aussi ciblées par le SARS COV 2. Que vas-t-il se passer lors de la rentrée prochaine le 5 octobre 2020? (inquiétude)
- Le coronavirus se propage à travers les autres région du Cameroun via les transports interurbains et autre moyen de transport.
- Les routes à haute traffic interurbains sont les plus contaminées exemple le traffic Douala-Yaoundé-Yaoundé-Douala.
- L'Adamaoua, le Nord et l'Extrême Nord semblent être épargné; est ce que cela est dû à leur zone géographique et météorologique ou alors ces régions ne sont pas des régions à fortes transports interurbains (afflux des déplacements humaines).
- Littoral contamine le Sud Ouest et l'Ouest contamine le Nord Ouest.
Le ministère de la santé public a-t-il raison de s'inquiéter de l'état actuel de l'épidémie?
Les inquiétudes du ministère de la santé public du Cameroun ne cesse d'augmenter du jour au lendemain. Selon les points de presse du 31 juillet, 03 août et 04 août 2020, nous essayerons de tirer les informations importantes point de presse par point de presse.
Point de presse du 31 juillet, nous relevons ceci:
- les adultes, les jeunes et les enfants sont à risques.
- la population ne doit jamais se séparer de son masque de protection lorsqu'elle se rend dans un lieu public, même dans nos propres quartiers.
- les parents doivent jouer un rôle important dans l'application par leurs enfants, les mesures barrières; d'éviter d'exposer leurs enfants dans des lieux de loisirs à risque etc...
Point de presse du 03 août, nous montre l'application sur le terrain du 3e T de la stratégie 3T c'est à dire tester la population. Ce stratégie rencontre des obstacles de la part de la population.
La sensibilisation du respect des mesures barrières les uns et les autres est notre entière responsabilité.
Point de presse du 04 août, nous révèle le rôle essentielle que doit jouer les médias, les leaders d'opinion sur la lutte contre le Covid-19.
Le minsanté reconnait ou se prepare à un éventuel rebond de coronavirus dans les différentes foyers à coronavirus à savoir, Yaoundé, Douala, Bafoussam, Bertoua.
Le minsanté avoue de ne pas contrôler la manière à laquelle le Covid-19 progresse et demande à la population de se faire tester.
Plus que jamais, soyons prudents, reconnaissons avec beaucoup d'humilité que l'histoire naturelle, de cette épidémie déjoue toute nos certitudes, échappe à toutes nos modélisations.
De vous inviter à vous faire tester, avec l'appui des maires, une vaste campagne de dépistage mobile est lancée dans tout le pays, en plus des postes de dépistage déjà connus.
Réponse et suggestion
Il est temps de répondre à cette question le Cameroun contrôle-t-il le coronavirus?
Je vais répondre sur deux volets: le volets intérieurs et le volets extérieurs.
Volets intérieurs: les statistiques nous montre bien que la gestion de la gravité de la maladie et la qualité des soins sont au bon fixe d'où le contrôle des cas grave.
Volets extérieurs: La courbe épidémique ne nous montre en rien un contrôle de nombre de nouveaux cas par jour. Pour connaître le nombre de cas cumulé il faut attendre à des temps irréguliers. Le contrôle du coronavirus depend du nombre de nouveau cas par jour que nous avons à notre disposition.
Plus vous maîtriser le nombre de test par jour plus vous contrôlez le nombre de nouveau cas par jour, plus vous augmentez l’efficacité de la gestion des qualités de soins.
Comme l'extérieur influence l'intérieur, nous pouvons donc conclure que le Cameroun ne contrôle pas le coronavirus dans son ensemble.
Mes suggestions pour lutter efficacement contre le coronavirus sont:
- Les maires de chaque commune doivent inclure les chefs de quartiers et de blocs dans la lutte contre le coronavirus.
- Les dépistages doivent être obligatoire si nous voulons vivre.
- Repression de la part des autorités administratives toutes personnes qui ne respectent pas les mesures barrières.
- Implanter les dispositifs épidémiologiques dans chaque agence de voyage interurbains de chaque region.
- Mettre les dispositifs épidémiologiques dans les zone de péage.
- Communication en continue et intensif de l'évolution du coronavirus.
Okay, c'est la fin. Laissez vos commentaire à l'adresse ci-dessous ou sur Facebook.
Reference:
- Logistics function Wikipedia
- Point de Presse Minsanté Cameroun
- Les données de la communauté des data science Kaggle
- CoronaStat CM covid19.cm.fmagweth.com
N.B: Pour plus de réflexion: Covid 19: la généticienne Alexandra Henrion-Caude vous dit tout-le Zoom - TVL chaîne officielle. YouTube.
Contact: ligthblaise46@yahoo.com